Муниципальное бюджетное дошкольное образовательное учреждение «Детский сад «Волшебная сказка» общеразвивающего вида» Заинского муниципального района РТ//Татарстан Республикасы Зәй муниципаль районы “Гомуми үсеш төрендәге “Тылсымлы әкият» балалар бакчасы” мәктәпкәчә белем бирү муниципаль бюджет учреждениесе
Визитная карточка
| Адрес: | 423523, Республика Татарстан, г. Заинск, проспект Победы, д. 34 "а" |
| Телефон: | +7(855)-582-80-03 |
| E-Mail: | zai.Volshebnaya@yandex.ru |
| Министерство: | Министерство образования и науки Республики Татарстан |
| Короткое название: | МБДОУ «Детский сад «Волшебная сказка» общеразвивающего вида» |
| Руководитель: | Столярова Светлана Евгеньевна |
| Год основания учреждения: | 2015 |
| У нас учатся: | 14 |
| У нас учат: | 4 |
Структура и органы управления организацией/ Белем бирү оешмасының төзелеше һәм әгъза идарәсе
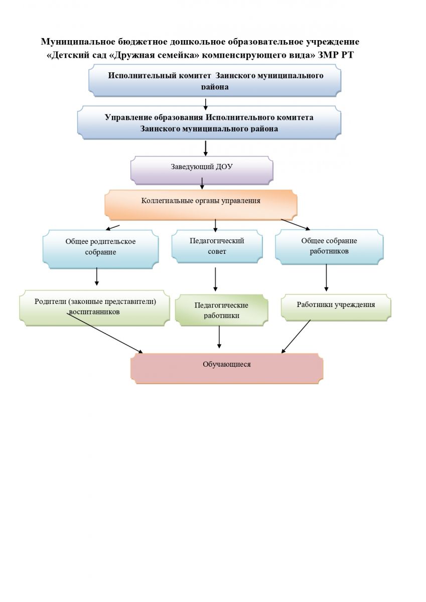
Структура (схема), органы управления дошкольного учреждения МБДОУ «Детский сад «Волшебная сказка» общеразвивающего вида»
/upload/storage/org6651/files/Структура управления.docx
Информация:
а) о наименовании структурного подразделения (органа управления);
Муниципальное бюджетное дошкольное образовательное учреждение «Детский сад « Волшебная сказка» общеразвивающего вида» Заинского муниципального района Республики Татарстан,
б) О фамилиях, именах, отчествах (при наличии) и должности руководителей структурных подразделений:
Управление детским садом строится на принципах единоначалия и коллегиальности, обеспечивающих государственно-общественный характер управления организацией.
Единоличным исполнительным органом образовательной организации является руководитель образовательной организации, который осуществляет текущее руководство деятельностью образовательной организации - заведующий образовательным учреждением Столярова Светлана Евгеньевна
в) Органы управления образовательной организацией осуществляют свою деятельность по адресу: 423520, Республика Татарстан, Заинский муниципальный район, г. Заинск, ул. Проспект Победы , дом 34а , телефон: 2-80-03
г) об адресах официальных сайтов в сети "Интернет" структурных подразделений (при наличии):
Органы управления образовательной организацией собственного сайта не имеют. Органы управления образовательной организацией используют официальный сайт - edu.tatar.ru
д) об адресах электронной почты структурных подразделений (при наличии)
Органы управления образовательной организацией используют электронную почту Учреждения: zai.Volshebnaya@tatar.ru
Коллегиальными органами управления МБДОУ «Детский сад «Волшебная сказка» являются:
1. Общее собрание работников
2. Педагогический совет.
3. Общее родительское собрание
- Педагогический Совет Детского сада является постоянно действующим органом самоуправления ДОУ для рассмотрения основных вопросов организации и осуществления образовательного процесса.
- Общее собрание коллектива Детского сада, является органом внутреннего самоуправления, определяет ориентиры образовательной, кадровой, финансовой политики детского сада.
Организационная структура управления детским садом представляет собой совокупность всех его органов с присущими им функциями.
- Заведующий МБДОУ осуществляет руководство и контроль за деятельностью всех структур и выполняет свои функции в соответствии с должностной инструкцией. Указания и распоряжения заведующего обязательны для всех участников образовательного процесса.
- Органы самоуправления, которые определяют стратегию, определяет ориентиры образовательной, кадровой, финансовой политики детского сада.
- Старший воспитатель, заведующий хозяйством, старшая медсестра взаимодействуют с соответствующими объектами управления. Заведующий осуществляет непосредственную и опосредованную реализацию управленческих решений через распределение обязанностей между административными работниками с учетом их подготовки, опыта, а также структуры дошкольного учреждения. Указания старшего воспитателя, завхоза, старшей медсестры в пределах их компетенции, также обязательны для всех работников.
- Воспитатели, узкие специалисты, обслуживающий персонал: объектами их управления являются дети и их родители. В детском саду соблюдаются социальные гарантии участников образовательного процесса.
Старший воспитатель – Константинова Анастасия Владимировна
Контактные телефоны:– заведующий, старший воспитатель, вахта,телефон 2-80-03
е) о наличии положений о структурных подразделениях (об органах управления) с приложением указанных положений в виде электронных документов
Структурных подразделений при МБДОУ "Детский сад "Волшебная сказка" общеразвивающего вида" - нет
















